首次出土最大体量三国曹魏隶书,2800余字
风格多样,与前后400年隶、楷书找到类似印证书风
颠覆书法史对同时期隶书的单一判定
01
风格多样、布局多样,颠覆同一历史时期单一书风的书法史认同
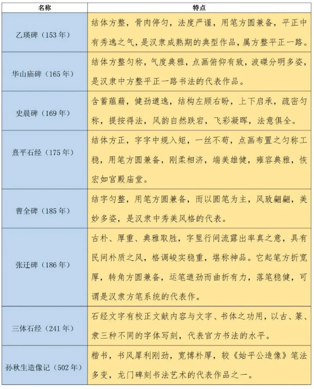
从《乙瑛碑》到《孙秋生造像记》,从东汉到北魏,时间跨度400余年,
从隶书到楷书,方笔、圆笔,形态各异,
含蓄内敛、古朴典雅、成熟之美、秀美之风……
不同的风格特征,不同的时代特征,它们都是书法史上的经典之作。

而出自同一墓葬的325块石楬,竟然都能在这些风格各异的碑刻中找到影子,
是不是颠覆了以往我们对三国时期隶书风格的简单判定?!
以实物充分证明了由隶至楷过渡时期的隶书风格的多样性!

而出土的石楬,每一块均能与前后400年隶、楷书中找到类似的印证书风。



02
首次出土最大体量的2800余字三国曹魏隶书

2016年考古六大新发现之一,再探曹魏皇族墓葬之谜!
325块石楬成为墓主身份研究,众专家最重要依据
同规制、大体量石楬为曹操墓的真伪提供全新佐证

01
墓主身份成谜,各领域专家以实物印证典籍出现多种观点
由于出土文物中没有明确显示墓主人身份的印鉴、标记等物品,故而只能从墓葬位置、甬道宽度、残留笔画、墓室格局等等方面,所有专家一致认定此为曹魏皇族高等级墓葬,但是墓主人身份成谜!
那么325块石楬所提供的文字信息,便成为了最直接实物对应典籍的重要史料。

观点二:著名古文字学家、考古专家曹锦炎:曹魏大墓可能为曹魏帝陵。“玄三纁二”,为赠币,是天子的葬仪;“绛九流(旒)一”,是象征天子身份的九旒旗帜。石牌记有九彩衮服的腰带、配有黄金制带钩、玉琢带扣,只有帝王才配服用。


观点四:中央民族大学文博系教授刘连香先生认为:墓主人可能是曹操次子曹彰。利用所载“赠物”“器具”“乐器”“官服”等比较了东汉晚期帝陵与西高穴M2(可能为曹操高陵),认为墓主应为身份地位很高但稍低于曹操的王。

02
“曹操墓”出土一直存在真伪之争,325块石楬与曹操墓60多块石楬形成最有利的互相印证关系
2009年底,河南安阳“曹操墓”出土,虽然考古界将西高穴大墓认定为曹操墓与文献所载高陵位置相符,且有“魏武王常所用”铭牌、鲁潜墓志、“隔”字铜印等重要证据,但仍有难以解开的如陪葬墓、墓葬规格和画像石当铺地石用等问题。10年来一直存在真伪的争论,而洛阳曹魏大墓的出土,为曹操墓的争论提供了强有力的佐证,这个佐证便是这325块石楬!

曹操墓曾出土的60多块“魏武王常所用”刻铭石牌,是将该墓定性为曹操高陵的重要依据,而此前并没有同样规制的实物出土过,所以这60多块证据不够充分。
而曹魏大墓325块石楬的出土,从制式、大小、内容、书写和语言风格等等与曹操墓非常相似,这在考古学上便是极为客观的史料佐证依据!
03
虽处乱世对外交往依然畅通,立证洛阳是丝绸之路东方起点

于窴白玉四具,有扶鸡辟挍短铗一,衣、柙自副。
至此,河南安阳发现曹操墓,洛阳发现曹休墓,加上此次曹魏皇家墓葬的发现,使得曹魏时期诸侯王、列侯王和帝王的墓葬都有了标本。三国曹魏皇家墓葬制度得到了充分的互相印证和相对清晰的脉络展示,而这中间石楬们功不可没!
高精度摄影实物全品呈现,比实物在手看得更为清晰
精到拓片一比一还原书法细节,反映皇家写手、刻手问题,反映书法艺术魅力,
2800余字字典式编排,
提供工具价值
为使艺术价值极高、规模较大、品相完整的325枚石楬(含残片)全部公布于世,由洛阳市文物考古研究院与中国美术学院汉字文化研究所共同组成考证、摄制、传拓、编辑团队,对这批新出土的石楬开展了细致的整理研究工作。
通过精良的拓制技术、高清的影像采集手段,全方位、多细节的展示整批石楬的文物原貌和书法价值,同时对石楬铭文做了详细的识读,由曹锦炎教授审慎撰写了石楬镌刻名物的分类考证。
全书分为石楬实物及拓本图版、石楬铭文实物局部放大、石楬铭文分类注释、石楬铭文字形表、字形表索引五个板块。
01
实物平常难得一见,
325枚石楬全收录
325枚石楬出土后深藏研究院,平常难得一见,2019年日本“三国志”展仅三枚,本书将所有石牌全部收录。
本书原石照片全部由李零先生合作文物摄影师任超先生拍摄,从不同的角度将石楬的质地和铭文的笔画清晰的表现出来。

所有石楬拓片均由著名传拓专家孔震先生亲手拓制,历时数月得以完成。所拓字口清晰,线条劲挺,拓墨层次分明,对石楬的残损用淡墨拓出更具有立体感。
石楬铭文的书丹全部由中国美术学院博士,杭州师范大学书法系副教授丁万里老师完成。
编排过程中为了让读者能够清晰看清铭文字口,对图版略作放大,且精拓铭文与原石照片同页对应编排。



书后选用九种书法风格不同的原石照片进行超大细节放大图版。
著名古文字专家曹锦炎教授撰写了5万字的分类注释,旁征博引,科学严谨。


02
编排铭文单字字形表
附有索引,方便查阅
为方便读者查阅石楬文字和直观地对比石楬文字字体风格,我们在书后编排了单字字形表,石楬铭文字形表按照笔画进行编排。其中读为某字或用作某字的,不予录入;特别残破者不予录入,若该字只出现一次,均予以保留,供读者参考。字形表索引分笔画索引与拼音索引两种,方便读者查阅。




03
高质量扫描印刷技术
人性化编排,呈现高清细节
为还原石楬原貌,书中图片全部采用国际最先进的原作复制扫描技术,所有作品图片都为600dpi高清图片,最大限度展现原图细节。
在编辑过程中,我们经历了多次选纸、调色、上机测试、排版推敲和清晰度校准等实验,以寻找最合适这些图片的呈现方式。
最终选定以150g进口特种纸作为印刷材料。在印制的过程中,编辑们依旧全程跟进印刷,延续高精细、超常规的350dpi的超高规格四色印刷,确保金石类书籍的高质量出版水准。
全书分成上下两册,书脊设计半开半闭,让每本图书可以全部180度平摊,自由翻阅,阅读无死角,也解决了沉重带来的烦恼。
此文章转自网络,其内容未经核实,
如有侵权,敬请来电告知,我们将及时删除。
