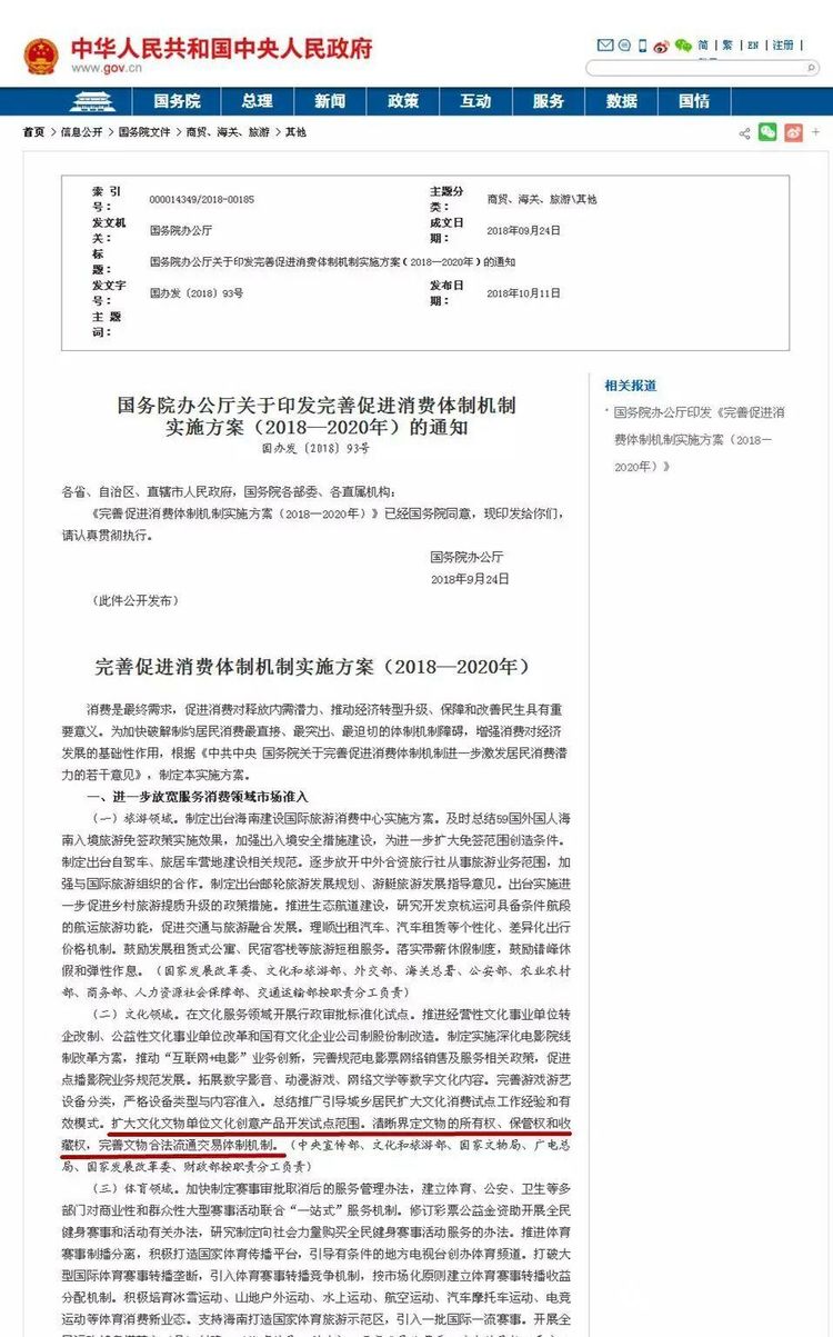
【新华社北京10月11日电】 国务院办公厅近日印发《完善促进消费体制机制实施方案(2018-2020
年)》(以下简称《方案》),部署加快破解制约居民消费最直接、最突出、最迫切的体制机制障碍,进一步激发居民消费潜力。 《方案》明确提出,要“扩大文化文物单位文化创意产品开发试点范围。清晰界定文物的所有权、保
管权和收藏权,完善文物合法流通交易体制机制。”
(如下图所示)
《完善促进消费体制机制实施方案(2018—2020年)》截图
今年7月份,习近平主持召开中央全面深化改革委员会第三次会议,会议通过了《关于加强文物保护利
用改革的若干意见》,强调加强文物保护利用改革,对于我国文化遗产保护传承具有重要意义。本次
国务院又发布实施方案,体现了国家上层领导对文物艺术品行业的重视,为规范收藏市场的健康发展做出
了非常重要的指示和规划,这也是在为民间收藏正名,民间大量存在的社会文物是属于文物范畴的!
当前国内文物艺术品缺乏流通渠道,只有少数文物艺术品能流通,且无统一标准出台,本次中央及
国务院明确要求完善文物合法流通交易体系,这是否又是对盘活文物艺术品市场、提升中国经济活力的
一剂良药呢? 针对这一话题,您认为“健全文物合法流通交易体制机制”,有哪些可用合理的方式?另外,文物合法流
通交易体系中有那些问题值得注意?欢迎大家畅所欲言,积极评论!
说明:
此文章转自网络,其内容未经核实,
如有侵权,敬请来电告知,我们将及时删除。
联系电话:189 3925 8986
