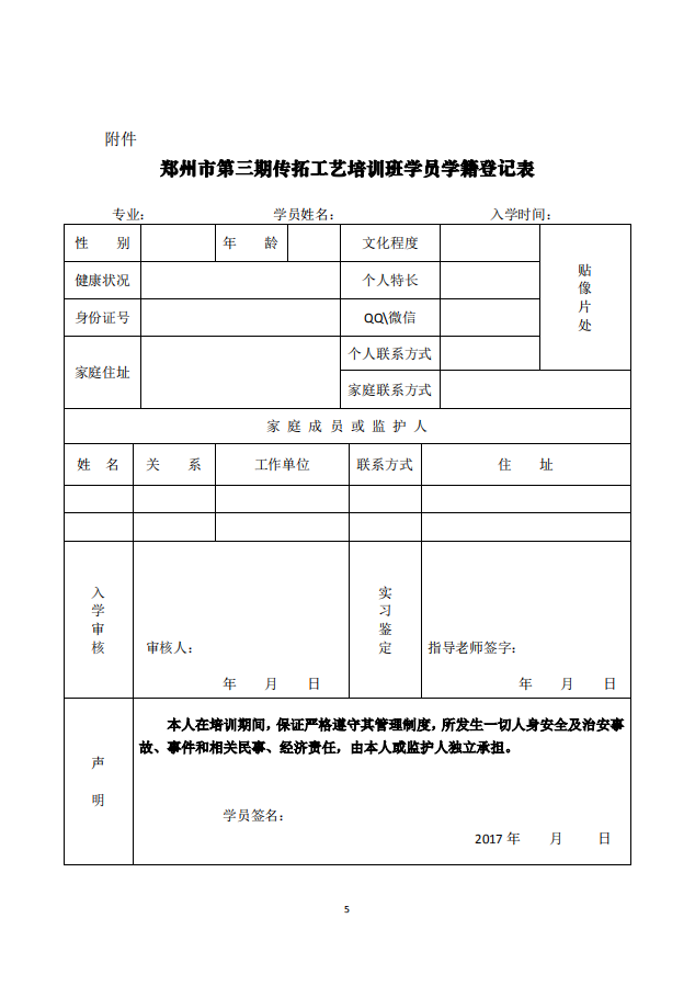
为传承中华民族优秀的传统文化,培养传拓、装裱技艺人才,助推残疾人文化创业工程,由华夏石刻艺术发展(河南)研究院和郑州汉石雕博物馆主办的“郑州市第三期传拓、装裱技艺培训班”将于2018年1月8日开班。本次培训班培训时间15天,1月8日起至1月21日结束。将采用理论与实践结合的教学方法,以平面拓、浮雕拓为主,彩色拓、全型拓为辅,对参训学员进行系统和科学的传拓技艺培训,使学员掌握各种传拓技法。 同时,为使学员达到即能拓、又能裱的目的,进一步提高传拓效果,培训班还传授传统手工托心、托绫、方心、镶边、覆背、打浆糊等专业技法。期间,还将组织参训学员到郑州汉石雕博物馆和巩义柏沟岭“天然山庄”学习、实践 ,感受古代石刻艺术魅力,并接受我国当代老艺术家陈天然先生指教。
本期培训特聘中国“软立体汉画像石彩色拓印”发明人、南阳汉画馆传拓专家王建平,河南全形拓专家、中华唐鸿胪井刻石研究会学术委员会副主任崔隽川,河南省收藏家协会金石传拓专委会秘书长、郑州汉石雕博物馆传拓中心主任刘浩天,河南省资深装裱师、郑州汉石雕博物馆特聘装裱顾问王林权等担纲执教。
特邀当代中国书画、版画艺术大师陈天然, 中原著名金石、拓本研究学者、收藏家王顺喜,河南省收藏家协会传拓技艺专委会常务副会长、洛阳非物质文化遗产项目传拓技艺代表性传承人裴建平,华夏石刻艺术发展(河南)研究院名誉院长、中原金石文化研究会会长、郑州市文联主席钟海涛 ,担任顾问予以指导。
热诚欢迎各古代石刻收藏、研究机构及文博、书画系统从业人员,社会各界金石拓本收藏、研究、经营、爱好者报名参加培训。 凡视力良好、智力正常,热爱传拓或装裱工作的聋人和轻度肢体残疾人 也可报名参加学习。 本期培训班拟招收学员25名,其中残疾人学员10名。为支持残疾人文化创业,对郑州市辖区残疾学员免收培训费用。
本期培训普通学员学费3400元,含课时费、资料费、材料费、实习费和报名费(报名费200元,报到后冲抵学费);郑州市以外残疾学员免收报名费、课时费、资料费、实习费,仅收取材料费1000元;两个专业择一而学者,学费减半。
培训班还为学员免费提供集体宿舍(自带被褥),提供普通客房每床每天50元,协调优惠提供星级酒店每床每天100元。
培训结束,考试合格者,由华夏石刻艺术发展(河南)研究院、郑州汉石雕博物馆联合颁发结业证书;本期未学成者,可留校继续学习,其间免收学费;对学有所成的残疾学员,主协办单位优先推荐其到相关单位就业。
报名电话(微信):13938587522 (刘浩天)13503867686 (刘正义) 乘车路线:
1、郑州火车东站:可乘坐129路公交车,航海东路五大街站下车西行800米即到。
2、郑州火车站:可乘坐B17路公交车。航海东路三大街站下车南行500米东拐即可。
3、另有公交727、35、46、86、123、122、152、188路也可到达附近。
说明:
此文章转自网络,其内容未经核实,
如有侵权,敬请来电告知,我们将及时删除。
联系电话:189 3925 8986
